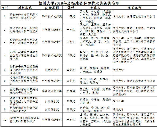
新闻中心讯/近日,省政府公布《福建省人民政府关于2018年度省科学技术奖励的决定》(闽政文〔2019〕171号),奖励2018年度省科学技术奖全省有197项成果获省科学技术奖。福州大学有20项成果获省科学技术奖,作为第一完成单位获省科学技术奖9项,其中一等奖2项、二等奖3项、三等奖4项;作为合作单位获省科学技术奖11项,其中一等奖3项、二等奖2项、三等奖6项。体现了福州大学科研工作者不忘初心、牢记使命、求真务实、勇于创新的精神,以及为坚持高质量发展落实赶超、加快新时代新福建建设做出的贡献。
获奖名单如下:

